客户案例 │ cmgh:双阴性T细胞在非酒精性脂肪性肝病中的作用机制研究-国内聚焦-资讯-生物在线

客户案例 │ cmgh:双阴性T细胞在非酒精性脂肪性肝病中的作用机制研究

作者:麦特绘谱生物科技(上海)有限公司 2022-06-06T16:38 (访问量:12119)

肝脏炎症是非酒精性脂肪肝(NAFLD)的一个重要标志,目前认为双阴T(DNT)细胞是一群异质性的细胞亚群,不表达CD4、CD8或自然杀伤细胞标记物。已有研究表明,DNT细胞在免疫系统中发挥着关键且多样的作用。课题组之前的研究证实,过继转移体外诱导的DNT细胞能有效地抑制肝脏和内脏脂肪的Th17和促炎型巨噬细胞,从而缓解高脂饮食诱导的非酒精性脂肪性肝炎(NASH),然而肝内DNT细胞在NAFLD进展中的作用尚未完全阐明。

2022年3月,首都医科大学附属北京友谊医院张栋教授团队在Cellular and Molecular Gastroenterology and Hepatology(IF=9.225)杂志上发表题为The Critical and Diverse Roles of CD4CD8 Double Negative T Cells in Nonalcoholic Fatty Liver Disease的研究文章。通过转录组学和代谢组学分析发现,NAFLD进展过程中,TCRγδ+ DNT细胞促进IL17A的分泌,加重肝脏炎症,而TCRαβ+ DNT细胞减少颗粒酶B(GZMB)的产生,导致免疫调节功能减弱。此外,有害脂肪酸二十二碳四烯酸(ADA,Adrenic Acid)和花生四烯酸(AA,Arachidonic acid)可诱导TCRαβ+ DNT细胞凋亡,抑制其免疫抑制功能和AKT通路活性;而AA则促进了TCRγδ+ DNT细胞分泌白细胞介素IL17A,并激活NF-kB信号通路。(麦特绘谱提供Q300全定量代谢组检测服务)

图片

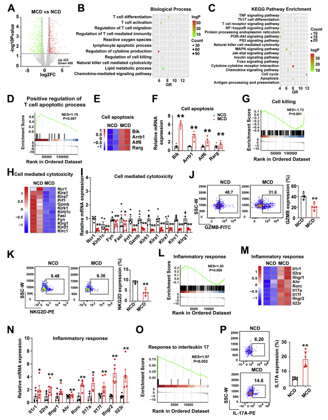
研究人员分别构建了蛋氨酸胆碱缺乏饮食(MCD)和胆碱缺乏高脂饮食(CDHFD)喂养NAFLD模型小鼠。与正常饮食小鼠(NCD)相比,NAFLD模型小鼠肝脏中CD3+T细胞和CD45+细胞中DNT细胞比例增加,并且DNT细胞凋亡明显增加。转录组测序分析表明NAFLD中肝内DNT细胞的凋亡增加,此变化可能与AKT和NF-kB信号通路有关。那么肝内DNT细胞在NAFLD进展过程中有什么作用呢?研究人员通过对DNT细胞的细胞毒性和炎症反应通路进行分析,发现与NCD小鼠相比,MCD小鼠肝内DNT细胞的免疫抑制功能降低,促炎反应增强。对于不同DNT细胞亚群,TCRαβ+DNT细胞减少GZMB的产生,通常导致NAFLD进展过程中免疫调节功能减弱,而TCRγδ+DNT增强IL17A的分泌,加重肝脏炎症。随后,研究人员通过不同实验分别验证了TCRγδ+DNT细胞和TCRαβ+DNT细胞在NAFLD进展中的作用。

图片

图1. RNA测序分析MCD喂养小鼠肝脏中DNT细胞与NCD喂养小鼠的差异表达基因和生物学功能

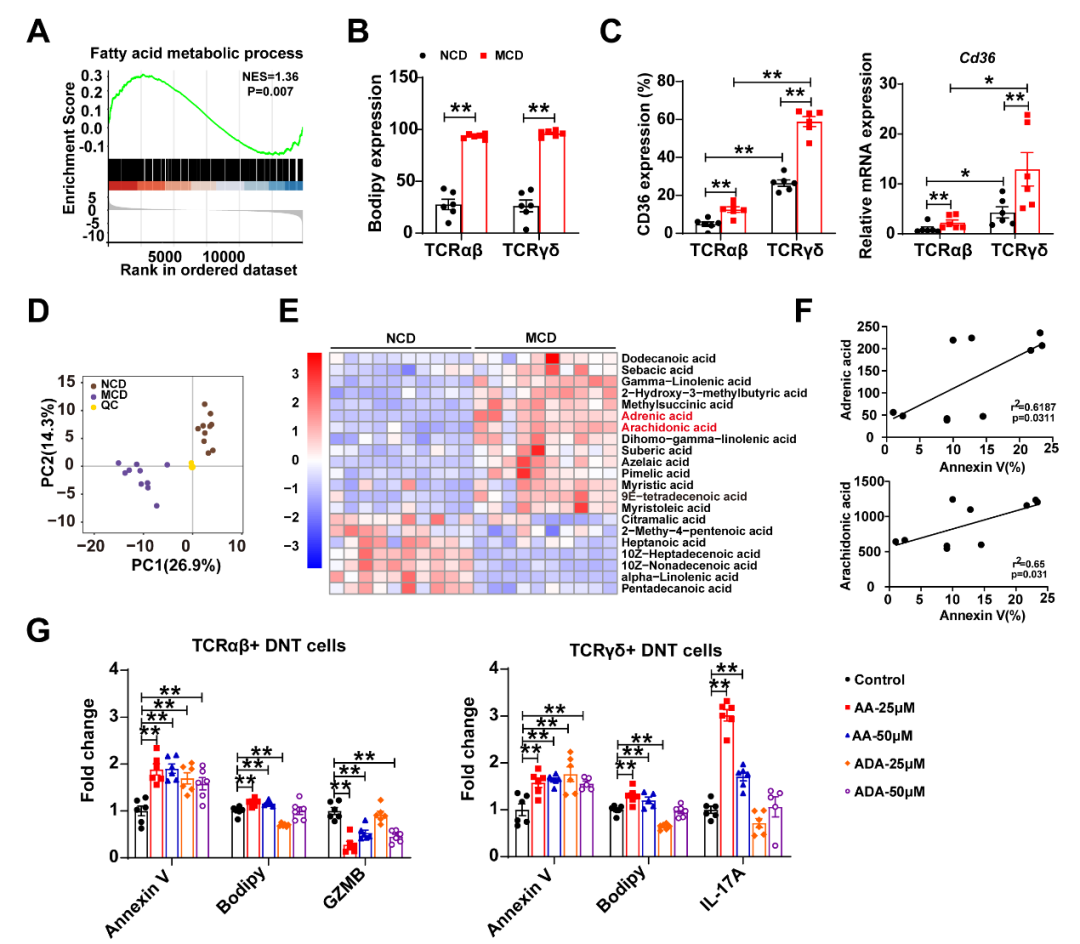
此外,测序数据显示脂肪酸代谢可能发挥重要作用,通过对小鼠肝脏进行靶向代谢组学分析,研究人员发现许多脂肪酸发生了变化,特别是有害脂肪酸,比如ADA和AA。在NAFLD小鼠肝脏中富集的ADA和AA可诱导TCRαβ+DNT细胞凋亡,降低其免疫抑制功能,而AA促进了TCRγδ+DNT细胞分泌IL17A,并且AA可以通过不同的调控途径调节TCRαβ+和TCRγδ+DNT细胞的存活和功能。最后研究人员通过分析NAFLD患者和健康人的肝活检样本,证实了NAFLD患者中TCRαβ+DNT细胞比例下降,TCRγδ+DNT细胞比例升高,与NAFLD小鼠的结论一致。

图片

图2. 脂肪酸参与调节DNT细胞的凋亡和TCR亚型的功能

综上,本研究揭示了AA和ADA可以通过PI3K-AKT信号通路诱导TCRαβ+DNT细胞凋亡,降低其免疫抑制功能,且AA也可以通过NF-kB信号通路促进TCRgγδ+DNT细胞分泌IL17A。因此,探讨TCR亚型的不同功能将有助于阐明DNT细胞在NAFLD进展中的作用,且通过调控不同DNT亚型将有助于NAFLD的治疗。

图片

图3. AA和ADA在NAFLD进展中调控TCRαβ+和TCRγδ+DNT细胞的内在机制

该论文共同第一作者为首都医科大学附属北京友谊医院李长英博士和杜晓楠研究实习员,共同通讯作者为孙广永教授和张栋教授。

参考文献

1. CD4 derived double negative T cells prevent the development and progression of nonalcoholic steatohepatitis. Nature Communications. 2021. https://doi.org/10.1038/s41467-021-20941-x

2. The Critical and Diverse Roles of CD4CD8 Double Negative T Cells in Nonalcoholic Fatty Liver Disease. Cellular and Molecular Gastroenterology and Hepatology. 2022. https://doi.org/10.1016/j.jcmgh.2022.02.019

请扫描二维码阅读原文

图片

提取码:twqv

绘谱帮你测

上述研究中靶向代谢组学(Q300全定量代谢组)由麦特绘谱提供。麦特绘谱拥有成熟的代谢组学检测平台,包括全球独有技术Q600、Q300、Q200和各类小分子代谢物独立检测方法,菌群16S测序和宏基因组等技术,以及联合分析等全套解决方案。独家的检测技术、全面的数据报告以及专业的售后探讨,助力您的科研探索之路不断创新和突破。欢迎联系获取详细资料!

往期推荐

1. 成果速递 | 3~4月客户文章持续走高,涵盖10+种疾病方向

2. 客户案例 | 血浆代谢组揭示苯致血液毒性的关键代谢特征

3. 客户案例 | 甘草酸二铵通过调节肠道菌群-结合型胆汁酸-FXR信号通路改善肥胖

4. 客户案例 | SGLT2抑制剂通过肾纤维化小管中衣康酸抑制NLRP3炎症体

5. 客户案例 | 丁酸如何改善糖尿病肾病的骨骼肌萎缩

6. 客户案例 | Microbiome:代谢物与菌群的相互作用或是结直肠癌潜在诊断标志物

麦特绘谱生物科技(上海)有限公司 商家主页

地 址: 上海市浦东新区秀浦路2555号康桥商务绿洲E6栋5层

联系人: 林景超

电 话: 400-867-2686

传 真: 021-20900216

Email:marketing@metaboprofile.com

相关咨询
ADVERTISEMENT